近日,国际学术期刊《Archives of Toxicology》(Top10%,IF=5.059,5 years IF=5.609)在线发表了题为“Acute exposure to microcystin-LR induces hepatopancreas toxicity in the Chinese mitten crab (Eriocheirsinensis)”的研究论文,揭示了微囊藻毒素(MC-LR)对中华绒螯蟹肝胰腺毒性和诱发水瘪子病的可能性。
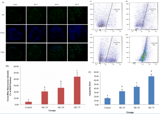
中华绒螯蟹(河蟹)肝胰腺坏死病(俗称“水瘪子”),发病严重时河蟹大量死亡,造成产量下降50%以上。目前,国内对于该病病因病理的研究尚处于起步阶段,发病原因存在较大的争议,关于该病病因的各种主流观点包括:营养缺乏、微孢子虫说、白班综合征病毒说、重金属污染等。经课题组生产一线调查发现,水瘪子病发病与养殖池塘蓝藻爆发呈现相关性,因此,我们展开了微囊藻毒素(MC-LR)胁迫下对中华绒螯蟹毒性作用的研究。本试验研究了MC-LR(0、25、50和75 μg/kg)暴露48 h后的对中华绒螯蟹肝胰腺的急性毒性作用。研究结果表明:MC-LR可通过诱导肝胰腺结构损伤、亚细胞结构改变和细胞凋亡引起肝胰腺损伤。

其次,MC-LR胁迫引起肝胰腺脂质过氧化物、活性氧水平和凋亡相关酶(Caspase 3、8和9)活性增强,以及促进凋亡相关蛋白(Caspase 3、7、8、Bcl-2和Bax)的基因和蛋白表达和Bax/Bcl-2比值,诱导肝胰腺细胞凋亡率上升。MC-LR胁迫还改变抗氧化系统反应(超氧化物歧化酶、谷胱甘肽S-转移酶、谷胱甘肽过氧化物酶、谷胱甘肽还原酶活性和谷胱甘肽含量)。证实了对肝胰脏毒性,揭示了MC-LR可能为诱发中华绒螯蟹水瘪子病的重要因素之一,本研究为中华绒螯蟹MC-LR肝毒性的首次报道,为全面揭示水瘪子发病机制提供了新的研究方向,为河蟹产业健康发展提供科学保障。

该研究工作以必赢线路检测3003江苏省水产动物营养重点实验室为第一完成单位。必赢线路检测3003迟骋老师为本文第一作者,刘文斌教授为本文通讯作者。项目得到国家自然科学基金(31802347)、中央高校基本业务费(KJQN201937)项目、江苏省现代农业(河蟹)产业技术体系(JATS[2020]423)和江苏渔业科技创新重点项目(D2018-4)的资助。
论文连接:https://link.springer.com/article/10.1007/s00204-021-03061-9