近日,我院黄瑞华教授团队在国际微生物生态学领域期刊mSystems(5年IF:9.036)在线发表了团队最新研究成果:Increased Proportion of Fiber-Degrading Microbes and Enhanced Cecum Development Jointly Promote Host To Digest Appropriate High-Fiber Diets。该成果揭示了与苏淮猪高纤维消化率相适应的肠道上皮发育特征,并鉴别了与苏淮猪高纤维消化率相关的肠道黏膜微生物。

当前,在全球范围内玉米和豆粕是猪的日粮中的主要原料,人畜争粮问题由来已久。挖掘我国地方猪耐粗饲性能推动玉米豆粕减量使用具有重大意义。黄瑞华教授团队长期围绕地方猪开展遗传资源种质特性挖掘工作,在解析江苏地方猪高繁殖力、耐粗饲、肉质优的遗传与生理机制问题做了大量的研究,本次研究成果是从“肠道微生物群对日粮纤维水平的动态反应”方面详细揭示了适应高纤维日粮的肠道微生物群和肠道上皮发育的特征。
该研究以苏淮猪为实验动物,利用脱脂米糠作为纤维源,设计了不同纤维梯度日粮的饲喂试验。研究发现在适当的高纤维日粮处理下,苏淮猪的纤维表观消化率不受影响。盲肠上皮存在积极响应(杯状细胞密度增加、隐窝细胞增殖率增加、上皮细胞凋亡率降低)。使用宏基因组测序技术研究发现苏淮猪盲肠黏膜上Paludibacter_jiangxiensis,Coprobacter_fastidiosus,Bacteroides_coprocola_CAG:162,Bacteroides_barnesiae和Parabacteroides_merdae这5种微生物在高纤维日粮下(含19.10%总纤维)拥有较高丰度,且表达了较高的糖苷水解酶(纤维素降解酶类)编码基因(图1),这些微生物可作为维持苏淮猪高纤维消化率的功能候选肠道微生物。

图1 高表达糖苷水解酶的种水平微生物及其分类分布
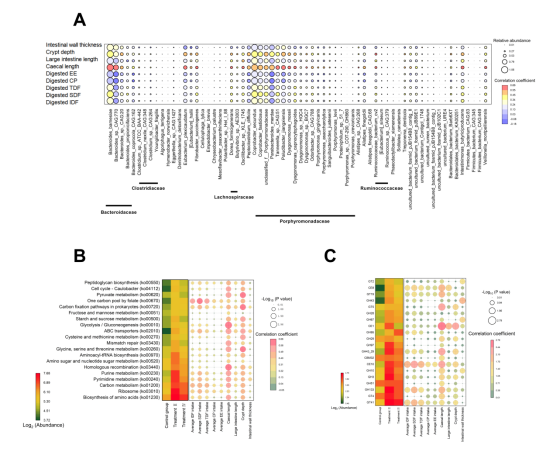
同时,研究发现盲肠粘膜微生物群的相对丰度、大肠发育指数和日粮纤维消化量之间存在紧密的联系:不可溶性纤维(IDF)、可溶性纤维(SDF)和总纤维(TDF)的消化量分别与3、8、3个种水平微生物呈正相关(P<0.05,图2A)。并且微生物功能与大肠发育指数和日粮纤维消化量亦存在多个正相关关系(图2B和C)。该研究的结果为在养猪生产中合理、有效地利用非常规饲料资源提供了理论依据。

图2大肠发育指数和日粮纤维消化量与肠道微生物及功能的相关性分析
本成果第一作者为博士研究生蒲广,黄瑞华教授、李平华副教授为共同通讯作者。该研究得到了国家自然科学基金项目(31872318, 32172710,U1904115)、江苏省农业科技自主创新资金项目(CX(20)1003)、江苏省重大新品种创制项目(PZCZ2017032)、江苏现代农业产业技术体系( JATS (2021) 451、202)等项目的支持。原文链接:https://journals.asm.org/doi/10.1128/msystems.00937-22
(农业农村部猪遗传资源评价与利用重点实验室(南京)、养猪研究所 供稿)